Message Detail

民营光缆龙头!实现“棒-纤-缆”垂直一体化布局, 正快速切入高端光芯片国产自主赛道——0414评级日报......

Metadata

关键信息

标签
脱水研报
时间
22:57

AI Report

AI 简报

0414 评级日报:光通信、民爆与AI数据库

核心结论

  1. 永鼎股份:作为民营光缆龙头,公司通过“棒-纤-缆”垂直一体化布局及高端光芯片国产化布局,深度受益于AI带来的光通信需求增长;同时,子公司东部超导在高温超导带材领域的突破,有望在可控核聚变等新兴赛道打开长期成长空间。
  2. 广东宏大:民爆行业龙头,通过“民爆+矿服”一体化及海外并购,持续巩固市场地位;军工板块通过多起并购与投资,正加速向航空精密制造、商业遥感等高附加值领域延伸。
  3. 达梦数据:国产数据库领军企业,业绩保持高增长;通过推出“软硬一体”的AI数据库一体机及深化AI融合,进一步巩固其在金融、政务等关键行业的核心地位。

关键信息

永鼎股份(光通信/超导)

  • 垂直一体化扩产:已实现“棒-纤-缆”全产业链布局,摆脱对光棒依赖。26年启动扩产项目(已完成备案),光棒产能目标950吨,光纤产能目标3600万芯公里,匹配AI增量需求。
  • 光芯片国产替代:控股子公司鼎芯光电布局无源波分、AWG及有源激光器芯片。25年底完成增资,26年启动扩产,高速光芯片产能目标提升至7000万颗,产品良率稳步提升。
  • 超导带材突破:子公司东部超导掌握IBAD+MOCVD技术,产品性能国际领先,26年产能目标1.5万公里。全球超导带材市场CAGR高达53.9%,公司有望迎来盈利拐点。

广东宏大(民爆/军工)

  • 民爆一体化:新疆地区最大爆破服务主体,海外布局加速(秘鲁、赞比亚等),25年底在手矿服订单逾380亿元。
  • 军工板块扩张:完成对宏大防务增资(智能武器)、设立国科宏惯(航空精密制造)、收购长之琳(航空零部件)、参股宏大卫星(商业遥感),构建天地一体化监测能力。

达梦数据(AI一体机)

  • 业绩高增:25年营收13.06亿元(+25%),净利润5.17亿元(+42.76%),毛利率高达96.13%。
  • 产品突破:推出DAMENG PAI数据库一体机,通过底层创新解决I/O瓶颈,批处理效率最高提升6倍,TP业务性能提升超30%。
  • AI融合:构建原生向量数据类型,提供AI数据平台,满足金融级高可用(RPO=0)需求。

潜在影响

  • 永鼎股份:光通信产能释放将直接受益于AI算力建设带来的光模块需求;光芯片国产化进程加速将提升公司产品附加值;超导带材商业化落地将打开第二增长曲线。
  • 广东宏大:民爆行业整合及海外扩张将提升市场份额和盈利能力;军工板块的多元化布局有望在未来几年逐步转化为实质性业绩贡献。
  • 达梦数据:软硬一体及AI技术的结合将增强客户粘性,巩固其在国产数据库市场的绝对领先地位,并提升估值水平。

关注要点

  • 永鼎股份:光棒及光纤扩产项目的实际投产进度;鼎芯光电高速光芯片的良率提升情况及客户认证进展;东部超导超导带材在核聚变等下游场景的订单落地。
  • 广东宏大:民爆矿服一体化订单的执行情况;军工板块各子公司(如宏大防务、国科宏惯)的研发进展及产品交付情况。
  • 达梦数据:DAMENG PAI一体机的市场推广速度及客户渗透率;AI与数据库融合产品的实际应用效果。

关联个股

  • 永鼎股份
  • 广东宏大
  • 达梦数据

信息不足说明

  1. 财务预测缺失:原文未提供具体的盈利预测(如EPS、PE)、估值目标价或具体的分红计划。
  2. 风险提示不足:原文未详细提及行业竞争加剧、技术迭代风险、原材料价格波动或地缘政治对海外业务的具体影响。
  3. 股东结构:未提及主要股东持股情况或股权质押情况。

Content

正文

民营光缆龙头!实现“棒-纤-缆”垂直一体化布局,正快速切入高端光芯片国产自主赛道——0414评级日报

2026/04/14 16:21

国内光芯片产业已在2.5G、10G等中低速率产品上自主可控,但25Gbps及以上高速光芯片国产化率仅4%,在EML、高端APD芯片等环节仍高度依赖进口。海外垄断叠加EML产能紧缺,为硅光技术路线迭代及国内厂商差异化切入高端市场创造了关键空间。

【本文来自持牌证券机构,不代表平台观点,请独立判断和决策】

公司以光通信全产业链、第二代高温超导带材构筑核心壁垒,汽车线束、海外电力工程业绩基本盘稳固;当前,光通信受益于AI发展迎来量价齐升,超导随可控核聚变等场景商业化加速打开长期成长空间。

1、公司已实现“棒-纤-缆”垂直一体化布局,彻底摆脱对外部光棒供应商的依赖,有效规避行业光棒产能紧缺、供给波动的风险;26年启动扩产项目(注:已完成备案公示),光棒、光纤产能目标将分别提升至950吨、3600万芯公里,充分匹配AI带来的增量需求;此外,此次扩产延续绿色化升级思路,淘汰老旧设备并引入先进检测与供料设备,对现有产线进行智能化升级及公用工程适配改造,在当前氦气供应紧缺的背景下,既保障了光纤生产核心原料的稳定供应、大幅降低生产成本,又放大一体化规模效应,进一步提升生产效率与产品良率、降低单位产品能耗。

2、公司光芯片布局在无源波分Filter(滤波片)芯片、AWG(阵列波导光栅)芯片、有源激光器芯片三个细分市场,业务载体为控股子公司鼎芯光电;25年底,鼎芯光电完成增资,26年启动扩产项目(注:已完成备案公示),高速光芯片产能目标将提升至7000万颗;另外,当前核心光芯片及组件、WDM系列波分产品等产品线持续满负荷运转,产品良率稳步提升,产能提升工作按计划推。;鼎芯光电凭借IDM模式的技术壁垒、完善的产品矩阵及下游产业协同优势,正快速切入高端光芯片国产自主赛道,成长潜力显著。

3、子公司东部超导掌握自有IBAD+MOCVD技术路线,产品关键性能指标国际领先,已实现千米级量产;据公司官网,26年产能目标将提升至1.5万公里,随着第二代高温超导带材量产能力提升,可控核聚变、超导电缆等下游场景将加速落地,据赛迪网,全球第二代高温超导带材市场规模将从24年的7.9亿,增长至30年的105亿,CAGR高达53.9%;作为国内少数具备批量供货能力的企业,公司深度对接国内外核心客户,有望迎来盈利拐点。

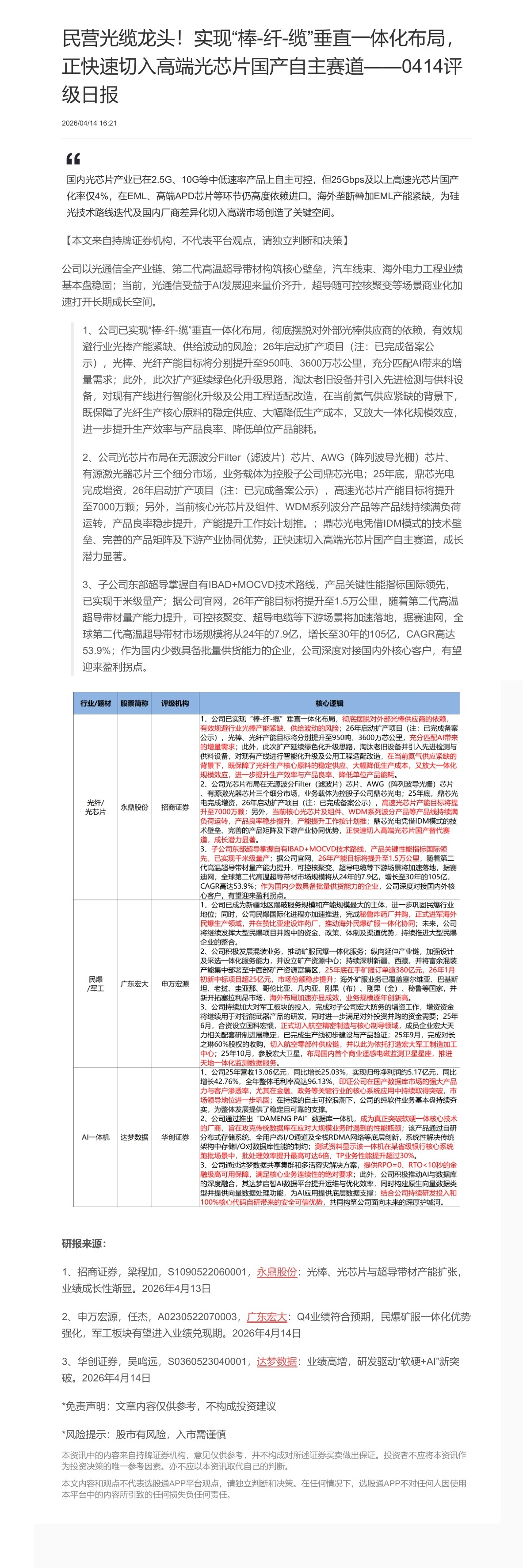
行业/题材股票简称评级机构核心逻辑
光纤/光芯片永鼎股份招商证券1、公司已实现“棒-纤-缆”垂直一体化布局,彻底摆脱对外部光棒供应商的依赖,有效规避行业光棒产能紧缺、供给波动的风险;26年启动扩产项目(注:已完成备案公示),光棒、光纤产能目标将分别提升至950吨、3600万芯公里,充分匹配AI带来的增量需求;此外,此次扩产延续绿色化升级思路,淘汰老旧设备并引入先进检测与供料设备,对现有产线进行智能化升级及公用工程适配改造,在当前氦气供应紧缺的背景下,既保障了光纤生产核心原料的稳定供应、大幅降低生产成本,又放大一体化规模效应,进一步提升生产效率与产品良率、降低单位产品能耗。2、公司光芯片布局在无源波分Filter(滤波片)芯片、AWG(阵列波导光栅)芯片、有源激光器芯片三个细分市场,业务载体为控股子公司鼎芯光电;25年底,鼎芯光电完成增资,26年启动扩产项目(注:已完成备案公示),高速光芯片产能目标将提升至7000万颗;另外,当前核心光芯片及组件、WDM系列波分产品等产品线持续满负荷运转,产品良率稳步提升,产能提升工作按计划推;鼎芯光电凭借IDM模式的技术壁垒、完善的产品矩阵及下游产业协同优势,正快速切入高端光芯片国产替代赛道,成长潜力显著。3、子公司东部超导掌握自有IBAD+MOCVD技术路线,产品关键性能指标国际领先,已实现千米级量产;据公司官网,26年产能目标将提升至1.5万公里,随着第二代高温超导带材量产能力提升,可控核聚变、超导电缆等下游场景将加速落地,据赛迪网,全球第二代高温超导带材市场规模将从24年的7.9亿,增长至30年的105亿,CAGR高达53.9%;作为国内少数具备批量供货能力的企业,公司深度对接国内外核心客户,有望迎来盈利拐点。
民爆/军工广东宏大申万宏源1、公司已成为新疆地区爆破服务规模和产能规模最大的主体,进一步巩固民爆行业地位;同时,公司民爆国际化进程亦加速推进,完成秘鲁炸药厂并购,正式进军海外民爆生产领域,并在赞比亚建设炸药厂,推动海外民爆矿服一体化协同;未来,公司将继续发挥大型民爆项目并购中的资金、政策、体制及渠道优势,持续推进大型民爆企业的整合。2、公司积极发展混装业务,推动矿服民爆一体化服务;纵向延伸产业链,加强设计及采选一体化服务能力,并设立矿产资源中心;持续深耕新疆、西藏,并将富余混装产能集中部署至中西部矿产资源富集区,25年底在手矿服订单逾380亿元,26年1月初新中标项目超25亿元,市场份额稳步提升;海外矿服业务已覆盖塞尔维亚、巴基斯坦、老挝、圭亚那、哥伦比亚、几内亚、刚果(布)、刚果(金)、秘鲁等国家,并新开拓塞拉利昂市场,海外布局加速亦显成效,业务规模逐年创新高。3、公司持续加大对军工板块的投入,完成对子公司宏大防务的增资工作,增资资金将继续用于对智能武器产品的研发,同时进一步满足对外投资并购的资金需要;25年6月,合资设立国科宏惯,正式切入航空精密制造与核心制导领域,成员企业宏大天力相关配套研制进展稳定,已完成生产线初步建设与产品验证;25年9月,完成对长之琳60%股权的收购,切入航空零部件供应链,并以此为依托打造宏大军工制造加工中心;25年10月,参股宏大卫星,布局国内首个商业遥感电磁监测卫星星座,推进天地一体化监测数据服务。
AI一体机达梦数据华创证券1、公司25年营收13.06亿元,同比增长25.03%,实现归母净利润约5.17亿元,同比增长42.76%,全年整体毛利率高达96.13%,印证公司在国产数据库市场的强大产品力与客户渗透率,尤其在金融、政务等关键行业的核心系统应用中持续取得突破,市场领导地位进一步巩固;在持续的自主可控浪潮下,公司的纯软件业务基本盘持续夯实,为整体发展提供了稳定且可靠的支撑。2、公司通过推出“DAMENG PAI”数据库一体机,成为真正突破软硬一体核心技术的厂商,旨在攻克传统数据库在应对大规模业务时遇到的性能瓶颈;该产品通过自研分布式存储系统、全用户态I/O通道及全栈RDMA网络等底层创新,系统性解决传统架构中存储I/O对数据库性能的制约;测试资料显示该一体机在某省级银行核心系统跑批场景中,批处理效率提升最高可达6倍,TP业务性能提升超过30%。3、公司通过达梦数据共享集群和多活容灾解决方案,提供RPO=0、RTO<10秒的金融级高可用保障,满足核心业务连续性的绝对要求;此外,公司积极推动AI与数据库的深度融合,其达梦启智AI数据平台提升运维与优化效率,同时构建原生向量数据类型并提供向量数据处理功能,为AI应用提供底层数据支撑;结合公司持续研发投入和100%核心代码自研带来的安全可信优势,共同构筑公司面向未来的深厚护城河。

研报来源:

1、招商证券,梁程加,S1090522060001, $ \underline{\text{永鼎股份}} $:光棒、光芯片与超导带材产能扩张,业绩成长性渐显。2026年4月13日

2、申万宏源,任杰,A0230522070003,广东宏大:Q4业绩符合预期,民爆矿服一体化优势强化,军工板块有望进入业绩兑现期。2026年4月14日

3、华创证券,吴鸣远,S0360523040001, $ \underline{\text{达梦数据}} $:业绩高增,研发驱动“软硬+AI”新突破。2026年4月14日

$ ^{*} $免责声明:文章内容仅供参考,不构成投资建议

$ ^{*} $风险提示:股市有风险,入市需谨慎

本资讯中的内容来自持牌证券机构,意见仅供参考,并不构成对所述证券买卖做出保证。投资者不应将本资讯作为投资决策的唯一参考因素。亦不应以本资讯取代自己的判断。

本文内容和观点不代表选股通APP平台观点,请独立判断和决策。在任何情况下,选股通APP不对任何人因使用本平台中的内容所引致的任何损失负任何责任。