Message Detail
【风口研报·公司】积极扩产光棒+光纤+光芯片,分析师强call公司光通信全产业链布局,今年起释放产能弹......
Metadata
关键信息
AI Report
AI 简报
金融资讯简报
核心结论
- 永鼎股份:公司已实现光通信“棒-纤-缆”垂直一体化布局,并积极扩产以抢抓AI算力带来的高景气周期;同时前瞻布局第二代高温超导带材(REBCO),有望迎来盈利拐点,成长价值凸显。
- 中矿资源:公司多金属业务(锂、铜、小金属)发展提速,锂盐产能释放且符合津巴布韦出口禁令豁免条件,资源保障有力,业绩高增长可期。
关键信息
永鼎股份 (600105)
- 光通信全产业链布局:
- 已实现“棒-纤-缆”垂直一体化,2026年启动扩产,光棒产能目标950吨,光纤产能目标3600万芯公里。
- 采用IDM模式布局高速光芯片(100GEML、硅光CW-DFB),2026年高速光芯片产能目标提升至7000万颗。
- 高温超导业务:
- 子公司东部超导掌握IBAD+MOCVD技术,产品性能国际领先,已实现千米级量产。
- 2026年产能目标提升至1.5万公里,有望迎来盈利拐点。
- 业绩预测:
- 招商证券预计2025-2027年归母净利润分别为2.05/2.51/2.95亿元,同比增长234%/22%/18%。
中矿资源 (002738)
- 锂业务:
- 26Q1预计归母净利润5亿元~5.5亿元,同比增长270.97%~308.07%。
- 26年锂盐在产产能升至7.1万吨(同比+33%),津巴布韦一期项目符合出口禁令豁免条件,受出口扰动低。
- 铜与小金属:
- 赞比亚铜矿建设正常,预计2026年建成阴极铜产能6万吨,2030年提升至10万吨。
- 加拿大Tanco矿山(铯榴石)2026年投产(较24年+50%);江西铯铷项目2026年投产(较24年+250%)。
- 业绩预测:
- 东兴证券预计2026-2028年归母净利润分别为29.45/45.39/54.34亿元,对应PE分别为20.31X/13.18X/11.01X。
潜在影响
- 永鼎股份:AI算力需求推动光纤光缆行业量价齐升,公司产能释放有望增厚业绩;高温超导作为新兴技术,其量产能力的提升将打开公司长期成长空间。
- 中矿资源:多金属产能释放叠加资源保障(出口豁免),有望持续增厚业绩;受益于全球对锂、铜及小金属的战略需求增长。
关注要点
- 永鼎股份:光通信及超导业务的产能投放进度;下游AI客户导入及订单获取情况。
- 中矿资源:津巴布韦项目投产进度及出口政策变化;赞比亚铜矿建设进度;小金属(铯铷)需求增长情况。
关联个股
- 永鼎股份 (600105)
- 中矿资源 (002738)
Content
正文
【风口研报·公司】积极扩产光棒+光纤+光芯片,分析师强call公司光通信全产业链布局,今年起释放产能弹性后,有望进一步抢抓AI高景气周期;另有公司符合津巴布韦政府出口禁令保障资源
风口研报
2026.04.14 17:20 星期二
《风口研报》今日导读
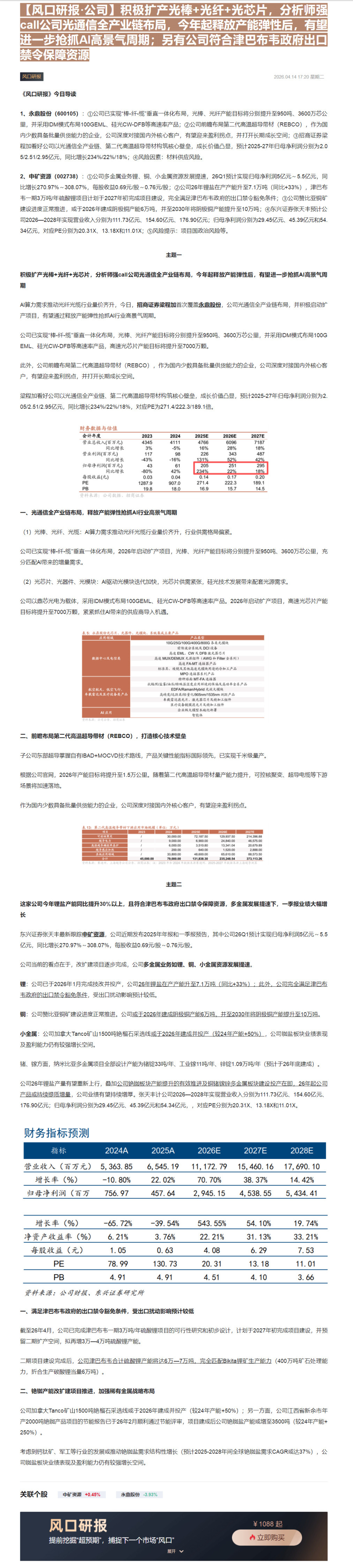
1、永鼎股份(600105):①公司已实现“棒-纤-缆”垂直一体化布局,光棒、光纤产能目标将分别提升至950吨、3600万芯公里,并采用IDM模式布局100GEML、硅光CW-DFB等高速率产品;②公司前瞻布局第二代高温超导带材(REBCO),作为国内少数具备批量供货能力的企业,公司深度对接国内外核心客户,有望迎来盈利拐点,并打开长期成长空间;③招商证券梁程加看好公司以光通信全产业链、第二代高温超导带材构筑核心壁垒,成长价值凸显,预计2025-27年归母净利润分别为2.05/2.51/2.95亿元,同比增长234%/22%/18%;④风险因素:材料供应风险。
2、中矿资源(002738):①公司多金属业务锂、铜、小金属资源发展提速,26Q1预计实现归母净利润5亿元~5.5亿元,同比增长270.97%~308.07%,每股收益0.69元/股~0.76元/股;②公司26年锂盐在产产能升至7.1万吨(同比+33%),津巴布韦一期3万吨/年硫酸锂项目计划于2027年初完成项目建设,完全满足津巴布韦政府的出口禁令豁免条件;③公司赞比亚铜矿建设进度正常推进,或于2026年建成阴极铜产能6万吨,并至2030年将阴极铜产能提升至10万吨;④东兴证券张天丰预计公司2026—2028年实现营业收入分别为111.73亿元、154.60亿元、176.90亿元;归母净利润分别为29.45亿元、45.39亿元和54.34亿元,对应PE分别为20.31X、13.18X和11.01X;⑤风险提示:项目国政治风险等。
主题-
积极扩产光棒+光纤+光芯片,分析师强call公司光通信全产业链布局,今年起释放产能弹性后,有望进一步抢抓AI高景气周期
AI算力需求推动光纤光缆行业量价齐升,今日,招商证券梁程加首次覆盖永鼎股份,公司光通信全产业链布局,并积极启动扩产项目,有望通过释放产能弹性抢抓AI行业高景气周期。
公司已实现“棒-纤-缆”垂直一体化布局,光棒、光纤产能目标将分别提升至950吨、3600万芯公里,并采用IDM模式布局100G EML、硅光CW-DFB等高速率产品,高速光芯片产能目标将提升至7000万颗。
此外,公司前瞻布局第二代高温超导带材(REBCO),作为国内少数具备批量供货能力的企业,公司深度对接国内外核心客户,有望迎来盈利拐点,并打开长期成长空间。
梁程加看好公司以光通信全产业链、第二代高温超导带材构筑核心壁垒,成长价值凸显,预计2025-27年归母净利润分别为2.05/2.51/2.95亿元,同比增长234%/22%/18%,对应PE为271.4/222.3/189.1倍。
| 会计年度 | 2023 | 2024 | 2025E | 2026E | 2027E |
|---|---|---|---|---|---|
| 营业总收入(百万元) | 4345 | 4111 | 4766 | 6096 | 7187 |
| 同比增长 | 3% | -5% | 16% | 28% | 18% |
| 营业利润(百万元) | 117 | 98 | 226 | 343 | 487 |
| 同比增长 | -43% | -16% | 131% | 52% | 42% |
| 归母净利润(百万元) | 43 | 61 | 205 | 251 | 295 |
| 同比增长 | -80% | 42% | 234% | 22% | 18% |
| 每股收益(元) | 0.03 | 0.04 | 0.14 | 0.17 | 0.20 |
| PE | 1287.9 | 907.0 | 271.4 | 222.3 | 189.1 |
| PB | 19.8 | 18.0 | 16.9 | 15.7 | 14.5 |
一、 光通信全产业链布局,释放产能弹性抢抓AI行业高景气周期
(1)光棒、光纤、光缆:AI算力需求推动光纤光缆行业量价齐升,行业供需格局偏紧。
公司已实现“棒-纤-缆”垂直一体化布局,2026年启动扩产项目,光棒、光纤产能目标将分别提升至950吨、3600万芯公里,充分匹配AI带来的增量需求。
(2) 光芯片、光器件、光模块:AI驱动光模块迭代加快,光芯片供需紧张,硅光技术发展带来配套光源需求。
公司以鼎芯光电为载体,采用IDM模式布局100GEML、硅光CW-DFB等高速率产品。2026年启动扩产项目,高速光芯片产能目标将提升至7000万颗,紧紧抓住AI带来的供应商导入机遇。
| 应用领域 | 产品类型 |
|---|---|
| 数据中心及电信类 | 10G/25G/100G/400G/800G 各类光模块 |
| 数据中心及电信类 | 前传波分系统及DCI设备 |
| 数据中心及电信类 | 高速EML、CW及DFB激光器芯片 |
| 数据中心及电信类 | 高速MUX/DEMUX 光源组件(AWG 和 Filter 全系列) |
| 数据中心及电信类 | 高速FA-MT连接器产品 |
| 数据中心及电信类 | 标准具,镀镜及其他高速光模块用途的冷加工产品 |
| 数据中心及电信类 | MPO连接器系列产品 |
| 数据中心及电信类 | 特种球面MT-FA连接器 |
| 航空航天、低空飞行、车载雷达及医疗设备类产品 | 抗贴膜/盐雾/油压/特殊低温应用环境的保温及高功率全系产品 |
| 航空航天、低空飞行、车载雷达及医疗设备类产品 | EDFA/Raman/Hybrid 光伏模块 |
| 航空航天、低空飞行、车载雷达及医疗设备类产品 | 高精度/远距离/轻量化/905nm/1535nm 测距产品 |
| 航空航天、低空飞行、车载雷达及医疗设备类产品 | 车载雷达滤光片、激光器芯片及精加工组件 |
| AI应用 | 医疗设备镀膜滤光片及精加工组件 |
| AI应用 | 企业级大模型本地化部署 |
| AI应用 | 智能体 |
二、 前瞻布局第二代高温超导带材(REBCO),打造核心技术壁垒
子公司东部超导掌握自有IBAD+MOCVD技术路线,产品关键性能指标国际领先,已实现千米级量产。
根据公司官网,2026年产能目标将提升至1.5万公里。随着第二代高温超导带材量产能力提升,可控核聚变、超导电缆等下游场景将加速落地。
作为国内少数具备批量供货能力的企业,公司深度对接国内外核心客户,有望迎来盈利拐点。
| 项目 | 2023 | 2024 | 2025E | 2026E | 2027E |
|---|---|---|---|---|---|
| 可控核聚变 | / | 30,000.00 | 72,187.50 | 129,937.50 | 214,396.88 |
| 超导电力 | / | 9,000.00 | 6,900.00 | 24,840.00 | 46,575.00 |
| 高温超导超控单晶炉 | / | 6,000.00 | 3,510.80 | 13,341.04 | 20,679.89 |
| 超导感应加热 | / | 200.00 | 640.00 | 1,520.00 | 2,888.00 |
| 其他应用领域 | / | 33,800.00 | 48,600.00 | 65,610.00 | 88,573.50 |
| 合计 | 45,000.00 | 79,000.00 | 131,838.30 | 235,248.54 | 373,113.26 |
这家公司今年锂盐产能同比提升30%以上,且符合津巴布韦政府出口禁令保障资源,多金属发展提速下,一季报业绩大幅增长
东兴证券张天丰最新跟踪中矿资源,公司近期发布2025年年报和一季报预告,其中公司26Q1预计实现归母净利润5亿元~5.5亿元,同比增长270.97%~308.07%,每股收益0.69元/股~0.76元/股。
公司当前的看点在于,改扩建项目逐步完成,公司多金属业务如锂、铜、小金属资源发展提速。
锂:公司已于2026年1月完成技改并投产,公司26年锂盐在产产能升至7.1万吨(同比+33%);此外,公司完全满足津巴布韦政府的出口禁令豁免条件,受出口扰动影响预计较低。
铜:公司赞比亚铜矿建设进度正常推进。公司或于2026年建成阴极铜产能6万吨,并至2030年将阴极铜产能提升至10万吨。
小金属:公司加拿大Tanco矿山1500吨铯榴石采选线或于2026年建成并投产(较24年产能+50%),公司铷盐板块业绩表现及盈利能力仍有较强增长空间。
锗、镓方面,纳米比亚多金属项目全部设计产能为锗锭33吨/年、工业镓11吨/年、锌锭1.09万吨/年(预计于26年底建成)。
公司26年锂盐产量有望重新上行,叠加公司钨铷板块产能提升的有效推进及铜锗镓锌多金属板块建设投产在即,26年起公司产品或持续提质增量,公司业绩有望持续增厚。张天丰计公司2026—2028年实现营业收入分别为111.73亿元、154.60亿元、176.90亿元;归母净利润分别为29.45亿元、45.39亿元和54.34亿元,对应PE分别为20.31X、13.18X和11.01X。
财务指标预测
| 指标 | 2024A | 2025A | 2026E | 2027E | 2028E |
|---|---|---|---|---|---|
| 营业收入(百万元) | 5,363.85 | 6,545.19 | 11,172.79 | 15,460.16 | 17,690.10 |
| 增长率(%) | -10.80% | 22.02% | 70.70% | 38.37% | 14.42% |
| 归母净利润(百万) | 756.97 | 457.64 | 2,945.15 | 4,538.55 | 5,434.41 |
| 增长率(%) | -65.72% | -39.54% | 543.55% | 54.10% | 19.74% |
|---|---|---|---|---|---|
| 净资产收益率(%) | 6.21% | 3.76% | 22.21% | 31.13% | 33.21% |
| 每股收益(元) | 1.05 | 0.63 | 4.08 | 6.29 | 7.53 |
| PE | 78.99 | 130.73 | 20.31 | 13.18 | 11.01 |
| PB | 4.91 | 4.91 | 4.51 | 4.10 | 3.66 |
资料来源:公司财报、东兴证券研究所
滿足津巴布韦政府的出口禁令豁免条件,受出口扰动影响預計较低
截至26年4月,公司已完成津巴布韦一期3万吨/年硫酸锂项目的可行性研究和初步设计,计划于2027年初完成项目建设,并预留二期扩产空间,拟再增3万—4万吨硫酸锂产能。
二期项目建设完成后,公司津巴布韦合计硫酸锂产能将达6万—7万吨,完全匹配Bikita锂矿生产能力(400万吨矿石处理能力,折合生产碳酸锂当量6万吨)。
二、 铯铷产能改扩建项目推进,加强稀有金属战略布局
公司加拿大Tanco矿山1500吨铯榴石采选线或于2026年建成并投产(较24年产能+50%);另一方面,公司江西省新余市年产2000吨铯铷产品项目的节能报告已于26年2月顺利通过节能评审,项目建成后公司铯铷盐产能或增至3500吨(较24年产能+250%)。
考虑到钙钛矿、军工等行业的发展或推动铯铷盐需求结构性增长(预计2025-2028年间全球铯铷盐需求CAGR或达37%),公司铷盐板块业绩表现及盈利能力仍有较强增长空间。

风口研报
提前挖掘“超预期”,捕捉下一个市场“风口”
展开